Viewing vulnerability details
Black Duck SCA provides detailed information on a security vulnerability depending on whether you are viewing:
Black Duck Security Advisories
Black Duck Security Advisories (BDSAs) are a Black Duck-exclusive vulnerability data feed sourced and curated by our Cybersecurity Research Center (CyRC). BDSAs offer deeper coverage for a wide set of vulnerabilities than is available through the National Vulnerability Database (NVD). While providing more timely and detailed vulnerability insights, including severity, impact and exploitability metrics. BDSAs also provide actionable remediation guidance to save time by providing details on fixed versions, patch information, exploits, and workarounds where available. Validated additional vulnerability references are also provided under the Technical page on BDSA records.
The CyRC team provide detailed vulnerability guidance over beyond what the NVD typically provide in CVE records. BDSA are also cross-checked and validated against possibly affected component versions this often results in additional and more accurate mappings for components and versions affected by a given vulnerability.
Where a BDSA has not been mapped to a component version which is mapped to a CVE record this indicates that the COSRI's team additional research has determined that this component version is not affected by the vulnerability. BDSAs are frequently reviewed and updated often on an hourly basis in the event of a new zero day vulnerability.
The NVD CVE records are typically not cross-checked nor does the NVD verify vulnerability data published or provided from 3rd parties. The NVD are typically slower to update their records when new vulnerabilities or data becomes available.
BDSA records should not be considered separate vulnerabilities from CVE records or other publicly available vulnerability data sources but instead viewed as additional research and insights which users can use to make better decisions, faster with regard to open source security vulnerabilities.

Viewing a BDSA record
To view a BDSA record:
-
Use the Search feature to locate BDSAs.
For example, search for BDSA-2017 to see the list of Black Duck Security Advisories from 2017.
Select a BDSA to view the record.
-
Use the Vulnerabilities tab for a project version to view the vulnerabilities for a project version BOM.

Vulnerabilities with identifiers beginning with BDSA are proprietary findings curated by the Black Duck Security Advisory (BDSA) team.
Click
next to the vulnerability to reveal additional details. Then click the
View BDSA record link to open the full BDSA record.
Overview tab
By default, the Overview tab appears and displays the following information:
-
The title bar displays the name of the vulnerability, BDSA number, CVE number (if there is a related CVE vulnerability), a published date (also known as the disclosure date), and an updated date (the last time the record was updated by NVD or BDSA).
-
At the top of the page, the following information appears:

Shown here are the:
-
BDSA score. Score based on analysis by Black Duck Software security analysts, who further investigated the vulnerability and provided a more detailed and accurate score. This includes the temporal score.
-
Date of an available fix (if there is a fix available).
-
Whether there is an exploit for this vulnerability.
-
Vulnerability Age. Today's date - Disclosure date.
-
A brief description of the vulnerability.
-
-
The Vulnerability Tags section displays any specific vulnerabilities for this particular record, if applicable:
- Zero-click Remote Code Execution (RCE). This vulnerability can result in the execution of code on the system, triggered by a remote attacker without requiring or relying on any third party action.
- Malicious Code Identified. This software contains code with malicious intent and is designed to have harmful or destructive consequences if executed within your system.
- Embargoed Vulnerability Details. Technical details of this vulnerability are currently under embargo and the details are not published by the vendor at this time. An embargo remains in place for a fixed period. The BDSA record will be reviewed and updated with further details where possible once the embargo has been lifted.
- Unconfirmed Vulnerability. This vulnerability does not have a code-based fix because the vendor has decided that the behavior of the component is intended and does not believe there is a vulnerability. The vendor may have resolved this issue by providing clarification in their documentation.
-
Automated Security Advisory (ASA). Automated Security Advisories are automatically created by Black Duck's Cyber Security Research Center using automated AI tools. ASAs are created from various trusted security feeds such as the GitHub Security Advisories (GHSA) feeds along with automated vetting using AI tooling. These advisories are designed to supplement the BDSAs identified and verified by our Cyber Security Research Center.
-
CISA Known Exploited Vulnerability. This vulnerability is listed in the Cybersecurity & Infrastructure Secrity Agency's (CISA) catalog. All federal civilian executive branch agencies are required to remediate vulnerabilities in the KEV catalog within prescribed timeframes. Please visit CISA's Known Exploited Vulnerability Catalog page for more information.
-
AI Assisted. AI Assisted Security Advisories are automatically created by the Black Duck Cybersecurity Research Center using automated AI tools. These BDSAs have not been independently verified by the BDSA team but are created using automated processes and generative AI assistance. These advisories are designed to supplement the BDSAs identified and verified by the Cybersecurity Research Center.
Note: This tag has been deprecated and will no longer be included in new BDSA vulnerabilities. -
Potential Remote Code Execution. This vulnerability has the potential to cause a remote code execution vulnerability however this has not been proven in the wild or via a known exploit.
-
Remote Code Execution Requiring User Input. This vulnerability can lead to a remote code execution vulnerability however it requires specific user input to be provided.
-
Rapid Review. BDSA Rapid Review vulnerabilities are produced en masse to expand our BDSA coverage for lower popularity components. These BDSAs are created with AI and automation assistance, including generating the text description. These have not been researched independently by our Vulnerability Analysis team but have been verified for affected component version ranges. These BDSAs enable proactive vulnerability notification for an expanded coverage of less popular OSS components using highly scalable technology.
-
The How to fix it section describes a solution, if one is available, and a workaround.
-
The Scores and Metrics section displays the scores for the related BDSA and NVD records (if applicable), based on the Common Vulnerability Scoring System (CVSS). Select a value above the graph to view the information in the graph and details below.
This section may also display a comparative, side-by-side graph if the vulnerability also has a NVD record.
Affected Projects tab
Select this tab to see a list of your projects that are affected by this vulnerability.

This tab lists all projects affected by this vulnerability:
-
Project name and version affected by this vulnerability.
-
Component name and version that contains this vulnerability.
-
Component origin that contains this vulnerability.
-
Remediation status of this vulnerability. Possible values are: New, Needs review, Mitigated, Patched, Duplicate, Remediation Required, Remediation Complete, or Ignored.
-
Target date for remediating this vulnerability.
-
Actual date this vulnerability was remediated.
Select
in the row of a
project and select:
-
View all vulnerabilities to view all vulnerabilities affecting this project version.
-
View related files to view to display the Source tab filtered to display the affected files.
Use this tab to remediate the vulnerability for one or more projects by origin:
- In the row of the single project you want to remediate, do one of the following:
Select
, select Update Remediation Plan, enter the
remediation details, and click Update.Select
and click Remediate. Enter the remediation details,
and click Update.
-
For multiple projects that need the same remediation status, select
in each row and click Remediate. In the Bulk Remediation
dialog box, enter the remediation details, and click Update
Technical tab
Select the Technical tab to view a technical description and a list of references and related links.

Included in the References and Related Links section is a list of Key Events:
-
Discovered. Date that the vulnerability was discovered.
-
Vendor Notified. Date the official vendor was notified of this vulnerability.
-
Vendor Fix. Date that the official vendor released a patch or upgrade to fix this vulnerability.
-
Disclosure. Date the vulnerability was first publicly disclosed, whether as a bug or as a security vulnerability.
-
Vulnerability Age. Today's date - Disclosure date.
-
Exploit Available. Date an exploit became publicly available for this vulnerability.
Components tab
Select the Components tab to view a list of all known component versions affected by this particular BDSA vulnerability record.
CVE References tab
Select the CVE References tab to view links for additional information.

Settings tab
Use this tab to manage the global remediation for this vulnerability. Click here for more information.
CVE record
Vulnerabilities are linked to components by the Common Vulnerabilities and Exposures numbers (CVEs), as reported in the National Vulnerabilities Database (NVD) maintained by the National Institutes of Standards and Technology (NIST).
The CVE record provides overview information on a vulnerability, a list of affected projects, and links to references.
Overview tab
By default, the Overview tab appears and displays the following information:
-
The title bar displays the CVE number, a published date (date that NVD published the CVE), and an updated date (last modified date by NVD).
-
A description of the vulnerability.
If there is a BDSA record, select the link to view this information.
-
The Scores and Metrics section displays the scores for the related BDSA and NVD records (if applicable), based on the Common Vulnerability Scoring System (CVSS). Select a value above the graph to view the information in the graph and details below.
This section may also display a comparative, side-by-side graph if the vulnerability also has a BDSA record.
Affected Projects tab
Select this tab to see a list of your projects that are affected by this vulnerability.

This tab lists all projects affected by this vulnerability:
-
Project name and version affected by this vulnerability.
-
Component name and version that contains this vulnerability.
-
Remediation status of this vulnerability. Possible values are: New, Needs review, Mitigated, Patched, Duplicate, Remediation Required, Remediation Complete, or Ignored.
-
Target date for remediating this vulnerability.
-
Actual date this vulnerability was remediated.
Select
in the row of a
project and select:
-
View all vulnerabilities to view all vulnerabilities affecting this project version.
-
View related files to view to display the Source tab filtered to display the affected files.
Use this tab to remediate the vulnerability for one or more projects by origin:
- In the row of the single project you want to remediate, do one of the following:
Select
, select Update Remediation Plan, enter the
remediation details, and click Update.Select
and click Remediate. Enter the remediation details,
and click Update.
-
For multiple projects that need the same remediation status, select
in each row and click Remediate. In the Bulk Remediation
dialog box, enter the remediation details, and click Update
References tab
Select the References tab to view links for additional information.

Settings tab
Use this tab to manage the global remediation for this vulnerability. Click here for more information.
European Vulnerability Database (EUVD) Records
The European Vulnerability Database (EUVD) is a resource that catalogs vulnerabilities reported in software products across Europe. It serves as a valuable reference for security teams seeking to understand the vulnerabilities impacting their systems, including those not covered by other databases.
Finding EUVD Records in Black Duck SCA
In Black Duck SCA, when viewing a vulnerability record (such as a CVE), you may see an EUVD ID displayed in the page header if a related EUVD record exists. This ID indicates that there are additional details available in the EUVD regarding the vulnerability.

Accessing EUVD Information
When you click on the EUVD ID link in the vulnerability record, you will be redirected to the EUVD website. There, you can find comprehensive information about the related vulnerability, including descriptions, severity ratings, and any remediation recommendations.
CVE Numbering Authorities (CNA)
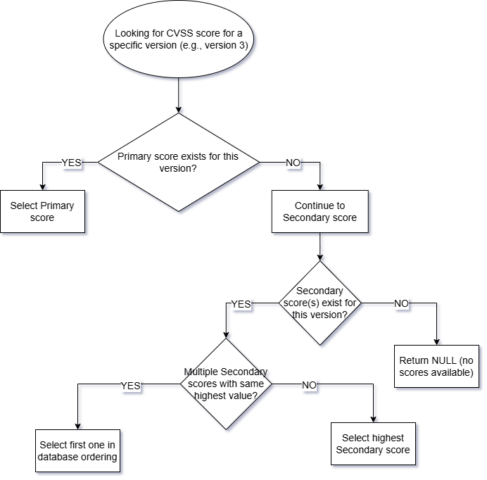
Black Duck SCA now ingests NVD CNA (CVE Numbering Authorities) vulnerability scores, enhancing our ability to provide comprehensive vulnerability assessments. When the NVD has not provided its own score for a CVE record, a secondary CNA score will be displayed in Black Duck SCA
Benefits of CNA Scores
The incorporation of CNA scores means there will be fewer CVE vulnerabilities without a CVSS score. Additionally, the speed at which vulnerability scores are published will improve, as CNA scores are often published ahead of NVD scores. This improvement allows organizations to respond more swiftly to vulnerabilities.
User Experience
Customers do not need to make any changes to see the new CNA scores; this feature was implemented as part of an update to our KnowledgeBase. Users will benefit from CNA scores automatically without needing to upgrade.
Future Enhancements
In a future Black Duck SCA release, we will enhance our UI, APIs, and vulnerability reports to highlight the origin of CVE scores, including the CNA name. This will provide greater transparency and clarity in vulnerability management.
Understanding CNA Scores
See the flow diagram below, which explains when and how a CVE score is chosen. Note that customers cannot change the security risk ranking around CNA score priority.

